Open login
Close login
close
登入 國立虎尾科技大學多媒體設計系
Username
Password
登入
忘記密碼?
請登入以管理網站,按下開啟登入視窗
home
國立虎尾科技大學多媒體設計系
Google Search
Language
English
繁體中文
登入
Language
English
繁體中文
Open login
Toggle navigation
:::
國立虎尾科技大學
畢業專題成果展
系學會
國立虎尾科技大學多媒體設計系
Toggle navigation
:::
最新公告 News
系務公告
招生資訊
媒體報導
競賽消息
活動消息
徵才消息
系所簡介 About
系所介紹
教育目標與核心能力
國際化交流
教學環境
師資陣容
行政人員
課程資訊 Course
課程介紹
課程規劃
成果資訊 Awards
畢業專題
證照
證照專區
實習活動
論文成果
產學合作
表單下載 Download
法規專區 Regulations
首頁
最新公告 News
系務公告
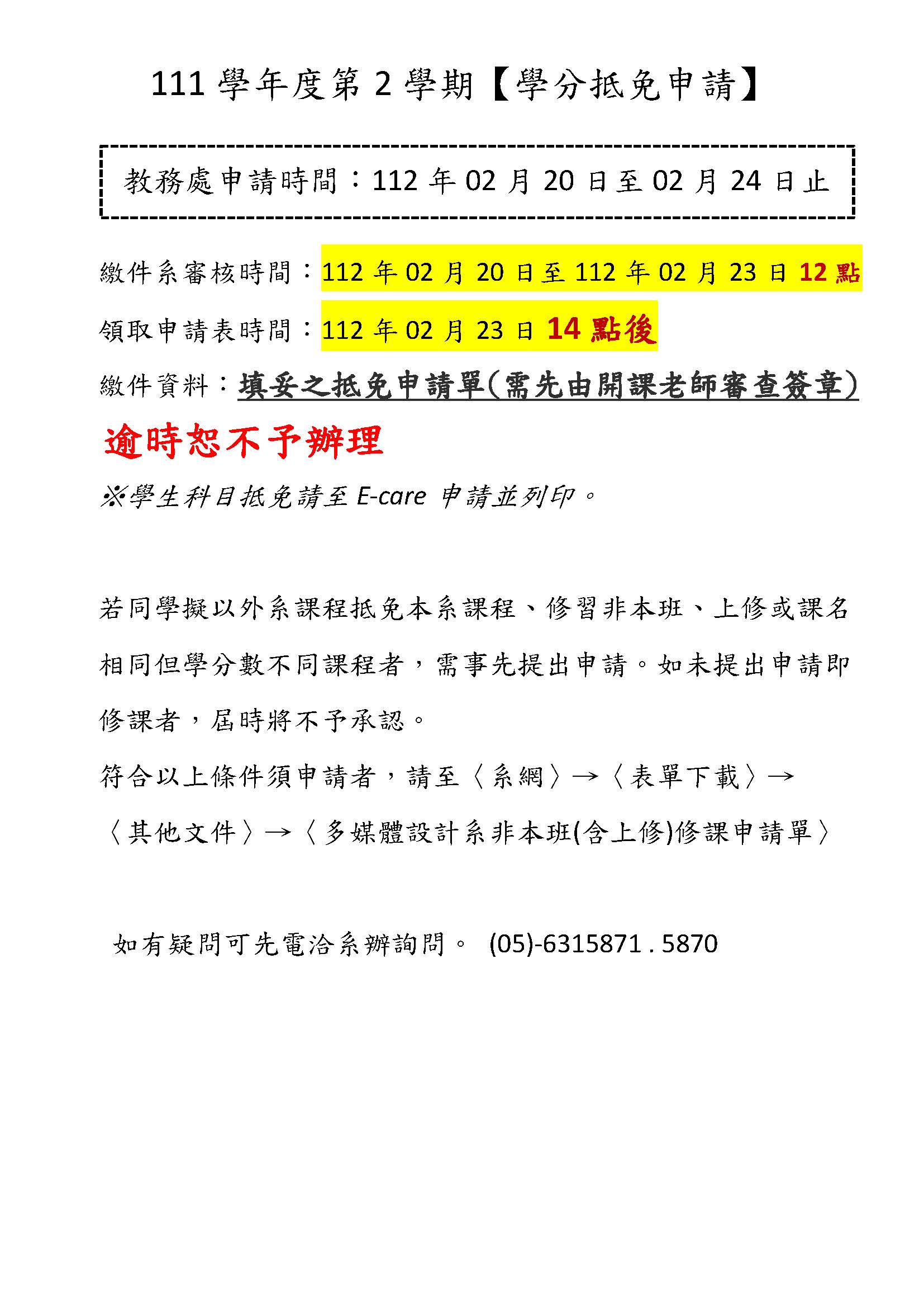
111學年度第2學期【學分抵免申請】
2023-02-16
AdminAdmin
Share
Tweet
Print this page